
沈阳鸥迪良子足道连锁有限公司
品牌介绍
鸥迪良子足道加盟是近年来国内市场上备受人们尊敬的足疗品牌,自问世以来就获得了各地消费者朋友的欢迎,是目前国内市场上Zui为火热的养生保健品牌。沈阳鸥迪良子足道连锁有限公司成立于2002年10月,首推东方养生文化理念,不断进行技法与产品的更新,秉承“科学、健康、快乐、博爱”的人文内涵,形成了独具鸥迪良子特色的企业文化并产生了良好的社会效益。并于2007年荣获全国重质量、守信誉、诚信单位称号。良子足道现已成为中国商业联合会沐浴专业委员会会员单位;新浪网特许连锁频道推荐单位;辽宁省非公有制经济研究会理事单位;辽宁省保健按摩协会理事单位;沈阳市连锁经营协会会员单位。沈阳市连锁经营协会会员单位。鸥迪良子足道加盟的宗旨是:弘扬东方养生文化,传播科学健康理念,创新运营管理模式,打造合作共赢品牌。鸥迪良子---东方足道养生文化品牌!2002年鸥迪良子足道加盟鸥迪良子女士创建了排名靠前家足道馆,并以自己的名字将其命名为“鸥迪良子足道馆”,经营之初,困难重重,但是,凭着对足疗事业的热衷和对养生理念的不断Zui求,鸥迪良子足道馆历经诸多波折,经营业绩步步攀升。2007年,鸥迪良子积极借助外脑,与知名策划机构合作,全面导入现代特许经营模式,建立了完善的连锁加盟体系。目前已拥有三家直营店,十二家加盟店,加盟事业正在稳步进行中。鸥迪良子足道加盟市场前景看好,发展空间巨大,特色创富品牌制胜,掀起国内致富新**
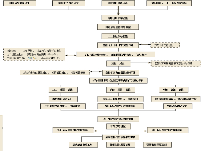
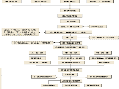
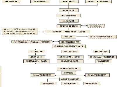
加盟条件具有合法经营资格的境内外法人或自然人;认同“足部按摩服务”行业的发展前景,具有谋求长期发展的商业理念;热心加盟保健事业,理解并接受“鸥迪足道”之经营理念,认同“鸥迪足道”文化和发展目标,具有坚定的信念和决心;立志共铸经典品牌,具备良好的商业信誉和相应的发展潜能,以及一定的文化和经济基础;自有资金充足,资金来源合法,有良好的资金信用;认同鸥迪足道的经营理念并愿意接受鸥迪足道特许体系管理。加盟流程
留下信息,专属顾问一对一为您解答
今日已有 128 人咨询 鸥迪良子足道